{ list here sources of all reused/adapted ideas, code, documentation, and third-party libraries -- include links to the original source as well }
Refer to the guide Setting up and getting started.
The Architecture Diagram given above explains the high-level design of the App.
Given below is a quick overview of main components and how they interact with each other.
Main components of the architecture
Main (consisting of classes Main and MainApp) is in charge of the app launch and shut down.
The bulk of the app's work is done by the following four components:
UI: The UI of the App.Logic: The command executor.Model: Holds the data of the App in memory.Storage: Reads data from, and writes data to, the hard disk.Commons represents a collection of classes used by multiple other components.
How the architecture components interact with each other
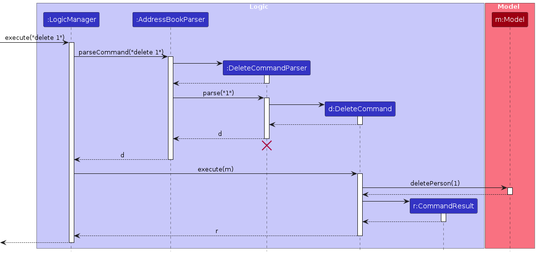
The Sequence Diagram below shows how the components interact with each other for the scenario where the user issues the command delete 1.
Each of the four main components (also shown in the diagram above),
interface with the same name as the Component.{Component Name}Manager class (which follows the corresponding API interface mentioned in the previous point.For example, the Logic component defines its API in the Logic.java interface and implements its functionality using the LogicManager.java class which follows the Logic interface. Other components interact with a given component through its interface rather than the concrete class (reason: to prevent outside component's being coupled to the implementation of a component), as illustrated in the (partial) class diagram below.
The sections below give more details of each component.
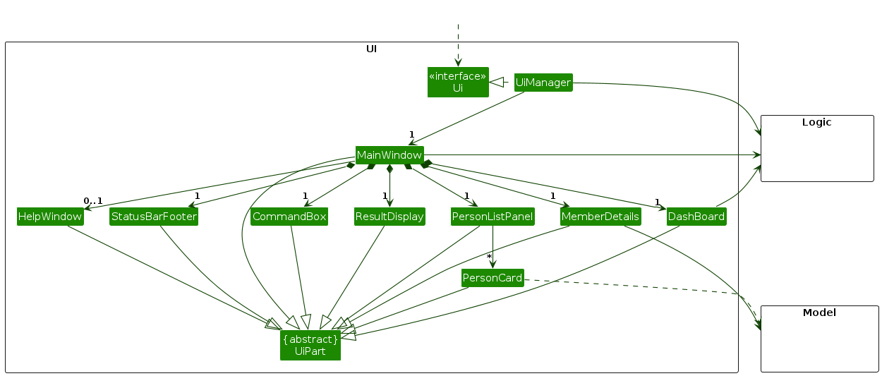
The API of this component is specified in Ui.java
The UI consists of a MainWindow that is made up of parts e.g.CommandBox, ResultDisplay, PersonListPanel, StatusBarFooter etc. All these, including the MainWindow, inherit from the abstract UiPart class which captures the commonalities between classes that represent parts of the visible GUI.
The UI component uses the JavaFx UI framework. The layout of these UI parts are defined in matching .fxml files that are in the src/main/resources/view folder. For example, the layout of the MainWindow is specified in MainWindow.fxml
The UI component,
Logic component.Model data so that the UI can be updated with the modified data.Logic component, because the UI relies on the Logic to execute commands.Model component, as it displays Person object residing in the Model.API : Logic.java
Here's a (partial) class diagram of the Logic component:
The sequence diagram below illustrates the interactions within the Logic component, taking execute("delete 1") API call as an example.
Note: The lifeline for DeleteCommandParser should end at the destroy marker (X) but due to a limitation of PlantUML, the lifeline continues till the end of diagram.
How the Logic component works:
Logic is called upon to execute a command, it is passed to an AddressBookParser object which in turn creates a parser that matches the command (e.g., DeleteCommandParser) and uses it to parse the command.Command object (more precisely, an object of one of its subclasses e.g., DeleteCommand) which is executed by the LogicManager.Model when it is executed (e.g. to delete a person).Model) to achieve.CommandResult object which is returned back from Logic.Here are the other classes in Logic (omitted from the class diagram above) that are used for parsing a user command:
How the parsing works:
AddressBookParser class creates an XYZCommandParser (XYZ is a placeholder for the specific command name e.g., AddCommandParser) which uses the other classes shown above to parse the user command and create a XYZCommand object (e.g., AddCommand) which the AddressBookParser returns back as a Command object.XYZCommandParser classes (e.g., AddCommandParser, DeleteCommandParser, ...) inherit from the Parser interface so that they can be treated similarly where possible e.g, during testing.API : Model.java
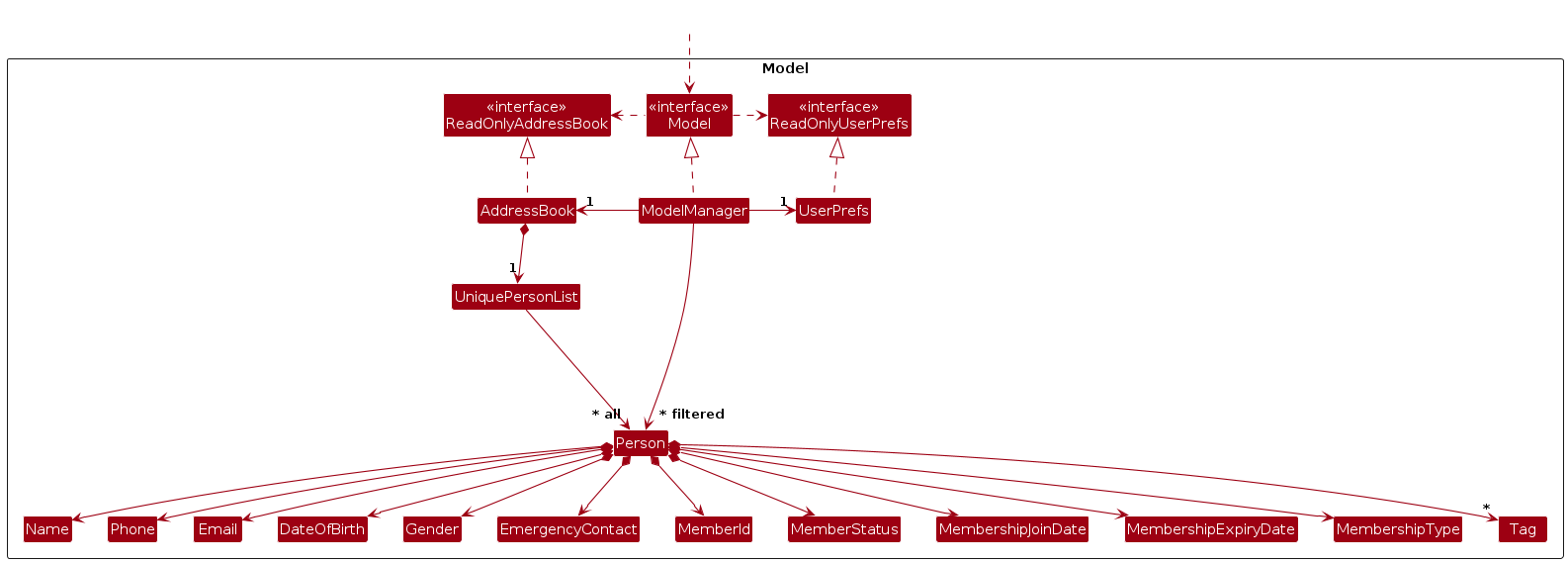
The Model component,
Person objects (which are contained in a UniquePersonList object).Person objects (e.g., results of a search query) as a separate filtered list which is exposed to outsiders as an unmodifiable ObservableList<Person> that can be 'observed' e.g. the UI can be bound to this list so that the UI automatically updates when the data in the list change.UserPref object that represents the user’s preferences. This is exposed to the outside as a ReadOnlyUserPref objects.Model represents data entities of the domain, they should make sense on their own without depending on other components)Note: An alternative (arguably, a more OOP) model is given below. It has a Tag list in the AddressBook, which Person references. This allows AddressBook to only require one Tag object per unique tag, instead of each Person needing their own Tag objects.

API : Storage.java
The Storage component,
AddressBookStorage and UserPrefStorage, which means it can be treated as either one (if only the functionality of only one is needed).Model component (because the Storage component's job is to save/retrieve objects that belong to the Model)Classes used by multiple components are in the seedu.address.commons package.
This section describes some noteworthy details on how certain features are implemented.
The proposed undo/redo mechanism is facilitated by VersionedAddressBook. It extends AddressBook with an undo/redo history, stored internally as an addressBookStateList and currentStatePointer. Additionally, it implements the following operations:
VersionedAddressBook#commit() — Saves the current address book state in its history.VersionedAddressBook#undo() — Restores the previous address book state from its history.VersionedAddressBook#redo() — Restores a previously undone address book state from its history.These operations are exposed in the Model interface as Model#commitAddressBook(), Model#undoAddressBook() and Model#redoAddressBook() respectively.
Given below is an example usage scenario and how the undo/redo mechanism behaves at each step.
Step 1. The user launches the application for the first time. The VersionedAddressBook will be initialized with the initial address book state, and the currentStatePointer pointing to that single address book state.
Step 2. The user executes delete 5 command to delete the 5th person in the address book. The delete command calls Model#commitAddressBook(), causing the modified state of the address book after the delete 5 command executes to be saved in the addressBookStateList, and the currentStatePointer is shifted to the newly inserted address book state.
Step 3. The user executes add n/David … to add a new person. The add command also calls Model#commitAddressBook(), causing another modified address book state to be saved into the addressBookStateList.
Note: If a command fails its execution, it will not call Model#commitAddressBook(), so the address book state will not be saved into the addressBookStateList.
Step 4. The user now decides that adding the person was a mistake, and decides to undo that action by executing the undo command. The undo command will call Model#undoAddressBook(), which will shift the currentStatePointer once to the left, pointing it to the previous address book state, and restores the address book to that state.
Note: If the currentStatePointer is at index 0, pointing to the initial AddressBook state, then there are no previous AddressBook states to restore. The undo command uses Model#canUndoAddressBook() to check if this is the case. If so, it will return an error to the user rather
than attempting to perform the undo.
The following sequence diagram shows how an undo operation goes through the Logic component:
Note: The lifeline for UndoCommand should end at the destroy marker (X) but due to a limitation of PlantUML, the lifeline reaches the end of diagram.
Similarly, how an undo operation goes through the Model component is shown below:
The redo command does the opposite — it calls Model#redoAddressBook(), which shifts the currentStatePointer once to the right, pointing to the previously undone state, and restores the address book to that state.
Note: If the currentStatePointer is at index addressBookStateList.size() - 1, pointing to the latest address book state, then there are no undone AddressBook states to restore. The redo command uses Model#canRedoAddressBook() to check if this is the case. If so, it will return an error to the user rather than attempting to perform the redo.
Step 5. The user then decides to execute the command list. Commands that do not modify the address book, such as list, will usually not call Model#commitAddressBook(), Model#undoAddressBook() or Model#redoAddressBook(). Thus, the addressBookStateList remains unchanged.
Step 6. The user executes clear, which calls Model#commitAddressBook(). Since the currentStatePointer is not pointing at the end of the addressBookStateList, all address book states after the currentStatePointer will be purged. Reason: It no longer makes sense to redo the add n/David … command. This is the behavior that most modern desktop applications follow.
The following activity diagram summarizes what happens when a user executes a new command:
Aspect: How undo & redo executes:
Alternative 1 (current choice): Saves the entire address book.
Alternative 2: Individual command knows how to undo/redo by itself.
delete, just save the person being deleted).{more aspects and alternatives to be added}
{Explain here how the data archiving feature will be implemented}
Target user profile:
Value proposition: manage member details, track membership status, and store notes faster—making day-to-day operations smoother and reducing errors
Priorities: High (must have) - * * *, Medium (nice to have) - * *, Low (unlikely to have) - *
| Priority | As a … | I can/want to … | So that I can… |
|---|---|---|---|
* * * | user | view all members | browse the database |
* * * | user | add a new member | register new members to the database |
* * * | user | delete a member | remove inactive records |
* * * | user | view full details of a member | manage members' accounts effectively |
* * * | user | find members by name | locate details without going through the entire list |
* * | user | edit a member's details | keep member records updated |
* * | user | track membership validity and status | get a quick overview of active and valid memberships |
* * | user | view memberships expiring soon | remind members to renew memberships |
* * | user | view recently added members | follow up on new member requests |
* * | user | filter members by age/joined time/expiry time/gender | view members in specific groups |
* * | user | access a help command | review the list of commands |
* * | user | view command history | check past activity |
* * | user | auto-save data | avoid losing changes if the app closes |
* * | user | sort members by membership type | give membership perks appropriately |
* * | user | detect duplicate members | avoid accidentally adding the same member |
* * | user | export/import member data | view members in the address book across systems |
* * | user | find members by phone number | locate members when other details are incorrect |
* * | user | quickly access a member's emergency contact | contact them in emergencies |
* * | user | see clear and comprehensive error messages | correct mistakes efficiently |
* * | user | perform actions using typed commands | work efficiently |
* * | user | add notes to a member | record special requests |
* * | user | view email addresses | send invoices and reminders |
* * | user | search by partial name | avoid needing exact spelling |
* * | user | record membership start and end dates | see when a membership ends |
* * | user | record phone numbers | contact members when needed |
* * | user | record email addresses | send emails to members |
* * | user | record member ages | determine eligibility and emergency readiness |
* * | user | record member genders | keep relevant demographic info |
* * | user | record member names | address members properly |
* * | user | record emergency contact phone numbers | contact emergency contacts when needed |
* | user | filter members by membership status | track active or inactive memberships |
* | user | schedule notifications on certain dates | send gifts on birthdays or anniversaries |
* | user | find members with incomplete payment | contact them to send reminders |
* | user | view members who cancelled/changed subscription | get feedback to improve the gym |
* | user | send mass messages to members | notify them quickly about sudden events |
* | user | filter members who live close to the gym | implement targeted discounts |
* | user | clear the address book | delete all members at once |
* | user | keep member notes up to date | ensure notes stay relevant |
* | user | pin a member | access members with urgent actions quickly |
* | user | count members after filtering | know totals for specific filters |
(For all use cases below, the System is the FitDesk and the Actor is the Receptionist, unless specified otherwise)
Use case: UC01 - Add Member
MSS
Receptionist requests to add a member
FitDesk prompts for required member details
Receptionist fills in the respective member details
FitDesk add the member
Use case ends.
Extensions
3a1.FitDesk shows an error message.
Use case resumes at step 2.
Use case: UC02 - Delete Member
MSS
Receptionist requests to list members
FitDesk shows a list of members
Receptionist requests to delete a specific member in the list
FitDesk deletes the person
Use case ends.
Extensions
2a. The list is empty.
Use case ends.
3a. The given index is invalid.
3a1. FitDesk shows an error message.
Use case resumes at step 2.
Use case: UC03 - Find Member
MSS
Receptionist requests to find members by keyword(s)
FitDesk searches for members whose names contain any of the given keywords
FitDesk shows a list of matching members
Use case ends.
Extensions
1a. Receptionist provides no keywords.
1a1. FitDesk shows an error message.
Use case ends.
3a. No members match the given keyword(s).
3a1. FitDesk shows an empty list.
Use case ends.
Use case: UC04 - Edit Member
MSS
Receptionist requests to edit a specific member
FitDesk displays the current stored information of the selected member
Receptionist modifies one or more fields of the member’s information
Receptionist saves the changes
FitDesk updates the member’s information and confirms the update
Use case ends.
Extensions
3a. Invalid input provided
3a1. FitDesk detects invalid input. 3a2. FitDesk displays an error message and requests correct input. 3a3. Receptionist corrects the input.
Use case resumes at step 4.
3b. Receptionist cancels the edit operation
3b1. Receptionist cancels the edit request.
3b2. FitDesk discards the changes and returns to the main member list.
Use case ends.
Use case: UC05 - Filter Member List by Status
MSS
Receptionist requests to filter members by status (Active/Inactive)
FitDesk filters member list by specified status
FitDesk displays filtered member list
Use case ends.
Extensions
2a1. FitDesk shows an error message.
Use case ends.
{More to be added}
17 or above installed.{More to be added}
Given below are instructions to test the app manually.
Note: These instructions only provide a starting point for testers to work on; testers are expected to do more exploratory testing.
Initial launch
Download the jar file and copy into an empty folder
Double-click the jar file Expected: Shows the GUI with a set of sample contacts. The window size may not be optimum.
Saving window preferences
Resize the window to an optimum size. Move the window to a different location. Close the window.
Re-launch the app by double-clicking the jar file.
Expected: The most recent window size and location is retained.
{ more test cases … }
Deleting a person while all persons are being shown
Prerequisites: List all persons using the list command. Multiple persons in the list.
Test case: delete 1
Expected: First contact is deleted from the list. Details of the deleted contact shown in the status message. Timestamp in the status bar is updated.
Test case: delete 0
Expected: No person is deleted. Error details shown in the status message. Status bar remains the same.
Other incorrect delete commands to try: delete, delete x, ... (where x is larger than the list size)
Expected: Similar to previous.
{ more test cases … }
Dealing with missing/corrupted data files
{ more test cases … }